
Feng Guo, an associate professor of intelligent systems engineering at the Indiana University Luddy School of Informatics, Computing and Engineering, is addressing the technical limitations of artificial intelligence computing hardware by developing a new hybrid computing system—which has been dubbed “Brainoware”—that combines electronic hardware with human brain organoids.
Advanced AI techniques, such as machine learning and deep learning, which are powered by specialized silicon computer chips, expend enormous amounts of energy. As such, engineers have designed neuromorphic computing systems, modeled after the structure and function of a human brain, to improve the performance and efficiency of these technologies. However, these systems are still limited in their ability to fully mimic brain function, as most are built on digital electronic principles.
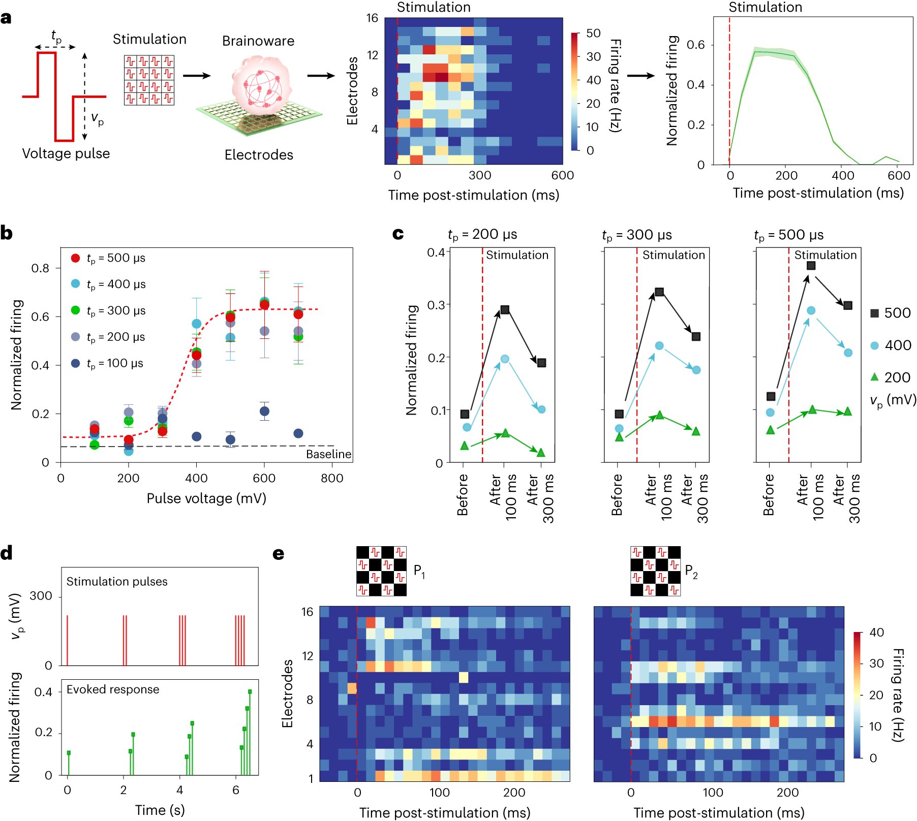
In response, Guo and a team of IU researchers, including graduate student Hongwei Cai, have developed a hybrid neuromorphic computing system that mounts a brain organoid onto a multielectrode assay to receive and send information. The brain organoids are brain-like 3D cell cultures derived from stem cells and characterized by different brain cell types, including neurons and glia, and brain-like structures such as ventricular zones.
“Brainoware uses a human brain organoid as an adaptive living reservoir to conduct unsupervised learning by processing spatiotemporal information through the neuroplasticity of the brain organoid,” Guo said. “Our approach allows for the advancement of AI computing as the organoids provide biological neural networks with certain complexity, as well as low energy consumption and fast learning.”
The team’s work is published in Nature Electronics.
In developing its hybrid computing system, the team demonstrated the major potential for brain organoids to advance the capabilities of reservoir computing, a type of artificial neural network based on the idea of capturing and remembering information based on a sequence of electrical stimulations. In a series of tests, Brainoware was able to quickly recognize speech patterns as well as perform complex nonlinear mathematical equations.
“Through electrical stimulation training, we were able to distinguish an individual’s vowels from a speaker pool,” Guo said. “With the training, we triggered unsupervised learning of hybrid computing systems.”
Guo has been awarded several major grants in recent years for his groundbreaking work on lab-on-a-chip technology with AI and an opioid overdose detection patch. His lab is currently focused on the development of intelligent biomedical systems through the innovation of AI, devices, sensors, and systems for life science and translational medicine applications.
More information:
Hongwei Cai et al, Brain organoid reservoir computing for artificial intelligence, Nature Electronics (2023). DOI: 10.1038/s41928-023-01069-w
Provided by
Indiana University
Citation:
Bioengineers building the intersection of organoids and AI with ‘Brainoware’ (2023, December 23)
retrieved 25 December 2023
from https://phys.org/news/2023-12-bioengineers-intersection-organoids-ai-brainoware.html
This document is subject to copyright. Apart from any fair dealing for the purpose of private study or research, no
part may be reproduced without the written permission. The content is provided for information purposes only.


